Navigating Benign Prostatic Hyperplasia (BPH)

T.Zhik 8 views
Navigating Benign Prostatic Hyperplasia (BPH)

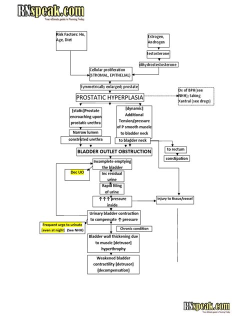
Navigating Benign Prostatic Hyperplasia (BPH)\n\n## Unveiling Benign Prostatic Hyperplasia: What Every Guy Should Know\n\nAlright guys, let’s talk about something that many of us will eventually encounter as we get a little older: Benign Prostatic Hyperplasia , or BPH . This isn’t some obscure medical term you can just gloss over; it’s a super common condition that affects a massive number of men, particularly as they cruise past their 50s. Think of it this way: your prostate gland, a small but mighty gland located just below your bladder, starts to enlarge. Now, while the word “hyperplasia” might sound a bit scary, it’s crucial to understand that benign means it’s non-cancerous . That’s a huge relief right there, but it doesn’t mean it’s entirely harmless. This enlargement can cause a whole host of urinary issues that can genuinely impact your quality of life, making everyday activities like sleeping through the night or even just peeing comfortably a real challenge. We’re talking about frequent urges, a weak stream, and that annoying feeling like you can’t quite empty your bladder. It’s not just a minor inconvenience; for many, it can be a significant source of discomfort, stress, and even embarrassment. Understanding BPH is the first step towards managing it effectively, and that’s exactly what we’re going to dive into today. We’ll explore what causes it, what symptoms to look out for, how doctors diagnose it, and most importantly, the various strategies available to treat it and help you reclaim your comfort and control. So, buckle up, because getting informed about BPH is one of the best things you can do for your long-term health and well-being. Let’s demystify this common condition together and equip you with the knowledge to tackle it head-on.\n\n## What Exactly is BPH? Understanding Your Prostate\n\nLet’s get down to brass tacks: what exactly is BPH , and why does it become such a frequent topic of conversation as men age? At its core, Benign Prostatic Hyperplasia refers to the non-malignant (meaning not cancerous ) enlargement of the prostate gland. This walnut-sized gland, which is an integral part of the male reproductive system, sits snugly below your bladder and wraps around the urethra, the tube that carries urine from the bladder out through the penis. Its primary job is to produce seminal fluid, which nourishes and transports sperm. Now, here’s where BPH comes into play: as men get older, for reasons we’ll discuss shortly, the cells within the prostate gland start to multiply. This proliferation of cells causes the gland to grow larger, increasing its size and density. Because of its strategic location, encircling the urethra, this enlargement can put significant pressure on the urinary tube. Imagine a hose with something squeezing it from the outside; the water flow gets restricted. Similarly, a growing prostate can constrict the urethra, making it harder for urine to flow freely from the bladder. This is the root cause of many of the frustrating urinary symptoms associated with BPH. It’s a progressive condition, meaning it tends to worsen over time if left unaddressed, though the rate of progression varies wildly among individuals. It’s estimated that by age 60, about one-third of men will experience moderate to severe BPH symptoms, and by age 80, that number can jump to over 80%. This isn’t a sign of weakness or a consequence of anything you did wrong; it’s simply a common part of the aging process for many men. Understanding this fundamental mechanism – the prostate grows, squeezes the urethra – is key to grasping why the symptoms manifest the way they do and how various treatments aim to alleviate that pressure. So, in essence, BPH is your prostate getting a little too cozy and infringing on your urinary tract’s personal space, leading to those inconvenient, and sometimes quite disruptive, urinary issues.\n\n## Common Symptoms: What to Watch Out For with BPH\n\nNow that we know what Benign Prostatic Hyperplasia (BPH) is all about, let’s zero in on the signs and symptoms. This is where the rubber meets the road, guys, because recognizing these early can be your superpower in getting timely help and improving your quality of life. The symptoms of BPH are primarily related to urination, and they often fall into two categories: “irritative” symptoms, which are about how frequently and urgently you need to go, and “obstructive” symptoms, which deal with the actual flow of urine. It’s important to remember that the size of your prostate doesn’t always directly correlate with the severity of your symptoms. Some men with very large prostates might have mild symptoms, while others with only slightly enlarged glands could be really struggling. What matters most is the impact these symptoms have on your daily life. Don’t brush them off as just a normal part of aging; they can often be managed effectively. Pay attention to changes in your urinary habits, as these are usually the first red flags. These symptoms can slowly creep up on you, so it’s easy to dismiss them initially, but acknowledging them is the first step towards feeling better. Let’s break down some of the most common and impactful symptoms you might experience.\n\n### Urinary Frequency and Urgency\n\nOne of the most noticeable and often inconvenient symptoms of BPH is an increased need to urinate, often with a sudden, compelling urge that makes you feel like you have to go right now . This isn’t just a minor annoyance; it can seriously disrupt your day-to-day activities, making long car rides, meetings, or even just a trip to the store a source of anxiety. You might find yourself constantly scoping out the nearest restroom, planning your outings around bathroom availability, or feeling a persistent sense of pressure in your bladder even after you’ve just gone. This frequent urge happens because the bladder has to work harder to push urine past the narrowed urethra, and it can become more sensitive, signaling the need to void more often, even when it’s not completely full. It’s a frustrating cycle that can really diminish your freedom and comfort.\n\n### Weak Urine Stream\n\nThis is a classic obstructive symptom. Instead of a strong, steady flow, you might notice that your urine stream has become much weaker, almost a dribble. It can take a long time to empty your bladder, and the stream might start and stop multiple times. This happens directly because of the urethral constriction caused by the enlarged prostate. The bladder muscles have to strain significantly more to force urine through the narrowed passage, leading to a diminished, less forceful stream. It’s a clear sign that something is impeding the normal flow, and it often leads to a feeling of incomplete emptying, which only exacerbates the sense of needing to go again soon.\n\n### Nocturia: Waking Up to Pee\n\nAh, nocturia – the bane of many older men’s existence! This refers to waking up multiple times during the night to urinate. While one trip to the bathroom might be normal for some, waking up two, three, or even more times can severely disrupt your sleep patterns, leaving you feeling exhausted and groggy during the day. It’s not just about the inconvenience; chronic sleep deprivation can impact your overall health, mood, and cognitive function. The bladder’s increased sensitivity and its difficulty emptying fully contribute to this nighttime disturbance, making a good night’s sleep a distant memory for many dealing with advanced BPH symptoms. It’s a symptom that truly hits home, impacting both your physical and mental well-being.\n\n### Difficulty Starting Urination (Hesitancy)\n\nHave you ever stood at the urinal, ready to go, but nothing happens for a few seconds or even minutes? That’s urinary hesitancy, and it’s another common sign of BPH. This struggle to initiate the urine stream is a direct result of the obstructed urethra. Your bladder might be full and signaling for release, but the constriction prevents the flow from starting promptly. It can be incredibly frustrating and even embarrassing, making you feel like your body isn’t cooperating. This symptom often accompanies a feeling of straining to urinate, where you have to consciously push to get the flow going, which can put additional stress on your bladder over time.\n\n### Feeling of Incomplete Bladder Emptying\n\nAfter you’ve finished urinating, do you often feel like your bladder isn’t quite empty? This sensation, known as incomplete bladder emptying, is incredibly common with BPH. Despite your best efforts, it feels like there’s still some urine lingering, leading to a quick return of the urge to go. This happens because the bladder can’t fully expel all the urine due to the obstruction, leaving residual urine behind. This not only fuels the cycle of frequent urination but also increases the risk of urinary tract infections (UTIs) because stagnant urine can become a breeding ground for bacteria. It’s a persistent, nagging feeling that contributes significantly to the overall discomfort and frustration associated with BPH.\n\n## Understanding the Causes: Why Does BPH Happen? The Age Factor\n\nAlright, let’s peel back the layers and explore why Benign Prostatic Hyperplasia (BPH) actually happens. While we’ve established that it’s super common, especially as guys get older, the exact, single cause isn’t fully understood, but scientists and doctors have a pretty good handle on the main culprits. The leading theory points to a combination of aging and hormonal changes . Yep, those two big factors often go hand-in-hand. As men age, there’s a natural shift in the balance of hormones in their bodies, particularly testosterone and estrogen. While testosterone levels generally decline, estrogen levels in older men can actually increase. This shift is believed to play a significant role in stimulating the growth of prostate cells. Another key player is dihydrotestosterone (DHT), a potent derivative of testosterone. Even as overall testosterone levels drop, the prostate continues to produce and accumulate high levels of DHT. It’s thought that DHT is a major driver of prostate cell growth, effectively telling the cells to multiply and enlarge the gland. So, it’s not necessarily about having more hormones, but rather the ratio and activity of specific hormones within the prostate itself that seems to trigger this growth. Think of it like a delicate internal balancing act that gets a little wonky with time. Family history also plays a role; if your dad or brothers had BPH, you’re more likely to develop it. While some lifestyle factors like obesity and certain medical conditions might have minor influences, age and hormones are undeniably at the forefront of BPH development. It’s a complex interplay, but essentially, your prostate receives signals that encourage it to grow, and these signals become more prominent as the years tick by. Understanding these underlying mechanisms helps us appreciate why specific medications and treatments for BPH often target these very hormonal pathways or aim to reduce the effects of DHT on prostate cells, effectively trying to hit the brakes on this growth process. It’s a natural process, but one we can definitely influence with modern medicine and lifestyle choices.\n\n## Diagnosing BPH: Getting the Right Answers\n\nWhen you start noticing those frustrating urinary symptoms, the first and most crucial step is to talk to your doctor. Self-diagnosing Benign Prostatic Hyperplasia (BPH) is definitely not the way to go, guys, because many other conditions, some more serious, can present with similar symptoms. A proper diagnosis is essential to rule out other issues, like prostate cancer, prostate infection, or bladder problems, and to confirm that BPH is indeed the cause of your discomfort. Your doctor, likely your primary care physician or a urologist, will typically start with a thorough medical history, asking you about your symptoms, how long you’ve had them, their severity, and how much they’re impacting your daily life. They’ll want to know about your medical background, any medications you’re taking, and your family’s health history. This conversation is incredibly important, so be open and honest about what you’re experiencing. Following the discussion, several key diagnostic tests are usually performed to get a clearer picture of what’s going on. These tests are generally straightforward and provide vital information. For example, a physical exam will almost always include a Digital Rectal Exam (DRE), where the doctor gently inserts a gloved, lubricated finger into the rectum to feel the prostate. This allows them to assess the prostate’s size, shape, and consistency, and check for any abnormal areas. While it might feel a little awkward, it’s quick and provides valuable diagnostic clues. Another common test is a Prostate-Specific Antigen (PSA) blood test. PSA is a protein produced by the prostate gland, and elevated levels can sometimes indicate prostate enlargement, inflammation, or prostate cancer. Your doctor will interpret your PSA level in conjunction with other findings. Urinalysis is also standard, checking for signs of infection or blood in your urine. Sometimes, a urinary flow test (uroflowmetry) is used to measure the strength and volume of your urine stream, and a post-void residual volume test can assess how much urine remains in your bladder after you’ve tried to empty it. These tests, combined, help your doctor confirm BPH, assess its severity, and most importantly, rule out other conditions that might mimic BPH symptoms. Getting an accurate diagnosis ensures you receive the most appropriate and effective treatment plan, putting you back on the path to comfort and better urinary health.\n\n## Treatment Options: Finding Your Best Path to Relief from BPH\n\nOnce you’ve got that official diagnosis of Benign Prostatic Hyperplasia (BPH), the good news is that there are many effective treatment options available, guys. The best path for you will depend on the severity of your symptoms, how much they’re affecting your quality of life, your overall health, and your personal preferences. It’s definitely not a one-size-fits-all situation, and your doctor will work with you to tailor a plan that’s just right. The goal of BPH treatment is always to reduce your symptoms, prevent complications, and improve your quality of life. We’ve come a long way in BPH management, offering everything from simple lifestyle adjustments to powerful medications and advanced surgical procedures. Don’t feel like you have to suffer in silence; there’s almost certainly a solution that can bring you significant relief. Understanding the different avenues available will empower you to have a productive discussion with your healthcare provider and make informed decisions about your own health journey. Let’s explore the spectrum of options, starting with the least invasive and moving towards more significant interventions.\n\n### Lifestyle Changes and Watchful Waiting\n\nFor many guys with mild or only slightly bothersome BPH symptoms, the first approach often involves watchful waiting and some simple lifestyle modifications . Watchful waiting means monitoring your symptoms regularly and seeing if they worsen, without immediate active treatment. This approach is great if your symptoms aren’t significantly impacting your life. Alongside this, making a few tweaks to your daily habits can often provide noticeable relief. Think about reducing your intake of fluids, especially caffeine and alcohol, in the hours before bedtime, as these can act as bladder irritants and diuretics. Avoiding fluids a couple of hours before sleep can help reduce nighttime trips to the bathroom. Also, try to urinate regularly throughout the day and make sure to fully empty your bladder each time. Double voiding – urinating, waiting a few moments, and then trying to urinate again – can sometimes help. Managing stress, staying physically active, and maintaining a healthy weight are also beneficial for overall prostate health. These simple changes, while not cures, can often make a big difference in symptom management for mild BPH.\n\n### Medications for BPH\n\nWhen lifestyle changes aren’t enough, or if your symptoms are more moderate, medications are often the next step. There are primarily two main classes of drugs used to treat BPH, each working in a different way to alleviate symptoms. Alpha-blockers, such as tamsulosin (Flomax), alfuzosin (Uroxatral), silodosin (Rapaflo), and doxazosin (Cardura), work by relaxing the smooth muscles in the prostate and bladder neck, which reduces the obstruction of urine flow. They usually start working pretty quickly, often within days or weeks, to improve your urine stream and reduce urgency. The second class is 5-alpha reductase inhibitors, like finasteride (Proscar) and dutasteride (Avodart). These medications work by blocking the production of dihydrotestosterone (DHT), the hormone responsible for prostate growth. By lowering DHT levels, these drugs can actually shrink the prostate gland over time, which can lead to a significant improvement in symptoms for men with larger prostates. However, they take longer to work, often several months, and need to be taken consistently. Sometimes, doctors might prescribe a combination of both an alpha-blocker and a 5-alpha reductase inhibitor for maximum effect, especially in men with larger prostates and more severe symptoms. These medications have generally good success rates and have revolutionized BPH management, providing significant relief for countless men.\n\n### Minimally Invasive Procedures\n\nIf medications aren’t doing the trick or if you’re looking for a more definitive solution without going straight to major surgery, several minimally invasive procedures are excellent options for treating BPH. These procedures typically involve less recovery time and fewer risks than traditional surgery. One popular option is the UroLift System , where small implants are used to lift and hold the enlarged prostate tissue away from the urethra, opening the通道. Another is Rezum Water Vapor Therapy , which uses targeted bursts of steam to shrink the excess prostate tissue. Transurethral Microwave Thermotherapy (TUMT) uses microwave energy to heat and destroy prostate tissue, while Transurethral Needle Ablation (TUNA) uses radiofrequency energy for the same purpose. There are also laser therapies, like Photoselective Vaporization of the Prostate (PVP) , also known as GreenLight laser therapy, which uses a high-power laser to vaporize obstructing prostate tissue. These procedures are performed through the urethra, meaning no external incisions, and many can be done on an outpatient basis. They offer a great balance between effectiveness and reduced invasiveness, helping men achieve significant symptom relief with quicker recovery periods, allowing them to get back to their normal lives sooner.\n\n### Surgical Options for BPH\n\nFor cases of severe BPH, or when other treatments haven’t provided adequate relief, surgical options might be recommended. These are generally the most effective treatments for significantly reducing symptoms and providing long-lasting results. The gold standard for BPH surgery for many years has been Transurethral Resection of the Prostate (TURP) . During a TURP, a surgeon inserts a resectoscope through the urethra and uses an electrical loop to remove small pieces of the obstructing prostate tissue, essentially carving out a wider channel for urine flow. It’s a highly effective procedure, but it does require a hospital stay and a recovery period. Another surgical option is Holmium Laser Enucleation of the Prostate (HoLEP) , which uses a laser to remove the entire obstructing part of the prostate gland, similar to open surgery but performed through the urethra. The removed tissue is then morcellated (chopped into small pieces) and suctioned out. HoLEP is particularly good for very large prostates and offers excellent, durable results. For extremely large prostates or if other complications exist, a traditional Open Prostatectomy (where an incision is made in the lower abdomen) might be necessary, though this is far less common now due to the advancements in minimally invasive and endoscopic techniques. While surgery might sound daunting, for men with severe symptoms, it can be life-changing, offering significant and often permanent relief from BPH. Your urologist will discuss the risks and benefits of each surgical option, helping you decide if it’s the right choice for your specific situation, ensuring you understand exactly what to expect before making such an important decision.\n\n## Living with BPH: Tips for Daily Management and Well-being\n\nDealing with Benign Prostatic Hyperplasia (BPH) isn’t just about medications or procedures; it’s also about adopting smart strategies for daily living that can make a huge difference in your comfort and overall well-being. Even if you’re undergoing active treatment, incorporating these lifestyle tips can complement your medical plan and help manage symptoms more effectively. Think of it as taking an active role in your own health journey, empowering you to feel better every day. It’s about proactive steps that minimize discomfort and prevent flare-ups, allowing you to live a fuller, less restricted life despite having BPH. These tips are generally low-effort but high-impact, offering practical ways to regain some control over your urinary symptoms and improve your quality of life. Let’s dive into some practical advice for navigating daily life with BPH and keeping those pesky symptoms in check.\n\n* Bladder Training and Scheduled Voiding: Don’t wait until the last minute to go, guys. Try to establish a regular schedule for urination, even if you don’t feel a strong urge. This can help train your bladder and prevent it from becoming overly full. Gradually increasing the time between trips to the bathroom can also strengthen bladder control over time. By taking control of your voiding schedule, you can reduce urgency and frequency.\n* Fluid Management: While staying hydrated is essential, when and what you drink matters a lot with BPH. Limit fluids, especially caffeine (coffee, tea, sodas) and alcohol, in the late afternoon and evening. Both caffeine and alcohol are diuretics, meaning they increase urine production, and they can also irritate the bladder, leading to more frequent and urgent urges. Spread your fluid intake evenly throughout the day and ensure you’re getting enough water during waking hours, but taper off a few hours before bedtime to reduce nocturia.\n* Dietary Choices: What you eat can also play a role. Some men find that spicy foods or acidic drinks can irritate their bladder. While evidence is not conclusive for everyone, paying attention to how certain foods affect your symptoms can be helpful. A healthy, balanced diet rich in fruits, vegetables, and whole grains, and lower in red meat and saturated fats, is generally beneficial for overall prostate health.\n* Stay Active: Regular physical activity isn’t just good for your heart; it’s also beneficial for your prostate. Exercise can help manage weight (obesity is linked to worse BPH symptoms) and improve overall circulation and pelvic floor health. Even moderate activities like brisk walking can make a difference. Aim for at least 30 minutes of moderate exercise most days of the week, as it contributes significantly to your general well-being and can indirectly improve BPH symptoms.\n* Avoid Over-the-Counter Decongestants and Antihistamines: Be cautious with certain over-the-counter cold and allergy medications. Decongestants (like pseudoephedrine) and some antihistamines can actually worsen BPH symptoms by tightening the muscles around the urethra, making it even harder to urinate. Always check labels and, if in doubt, ask your pharmacist or doctor for alternatives that are safer for men with BPH.\n* Manage Constipation: Straining due to constipation can put pressure on the bladder and prostate, potentially worsening BPH symptoms. Eating a fiber-rich diet, staying hydrated, and getting regular exercise can help keep your bowel movements regular. If you struggle with chronic constipation, discuss it with your doctor.\n* Pelvic Floor Exercises (Kegels): While often associated with women, Kegel exercises can also be beneficial for men. Strengthening the pelvic floor muscles can help improve bladder control and reduce leakage, though they don’t directly shrink the prostate. Your doctor or a physical therapist can guide you on how to perform these correctly.\n* Stress Reduction: Chronic stress can exacerbate many health conditions, and BPH is no exception. Finding healthy ways to manage stress, whether through meditation, hobbies, or spending time in nature, can positively impact your overall health and potentially your BPH symptoms. A relaxed body often means a more relaxed bladder.\n\n## When to See a Doctor: Don’t Delay!\n\nLook, guys, we’ve talked a lot about the symptoms and how to manage them, but there’s one super important takeaway: don’t delay seeing a doctor if you suspect you might have Benign Prostatic Hyperplasia (BPH) or are experiencing any persistent urinary symptoms. It’s easy to brush off changes in urination as