Flowchart Luas Lingkaran: Panduan Visual Mudah

T.Zhik 48 views
Flowchart Luas Lingkaran: Panduan Visual Mudah

Flowchart Luas Lingkaran: Panduan Visual Mudah

Hey guys! Kalian pernah gak sih bingung gimana caranya ngitung luas lingkaran? Nah, kali ini kita bakal bahas tuntas tentang flowchart luas lingkaran . Flowchart ini bakalan jadi panduan visual yang super mudah buat kalian pahami. Gak perlu lagi deh pusing-pusing mikirin rumus, karena semuanya udah tersusun rapi dalam bentuk diagram alir yang simpel dan intuitif. Yuk, langsung aja kita bahas!

Apa itu Flowchart?

Sebelum kita masuk lebih dalam tentang flowchart luas lingkaran, ada baiknya kita pahami dulu apa itu flowchart secara umum. Flowchart adalah representasi grafis dari suatu algoritma atau proses. Flowchart menggunakan simbol-simbol standar untuk menggambarkan langkah-langkah yang berbeda dalam suatu proses. Setiap simbol memiliki makna tertentu, seperti proses, keputusan, input/output, dan lain-lain. Dengan menggunakan flowchart, kita bisa memvisualisasikan alur logika suatu program atau proses secara lebih mudah dan terstruktur.

Flowchart sangat berguna dalam berbagai bidang, mulai dari pemrograman komputer, manajemen proyek, hingga proses bisnis. Dalam pemrograman, flowchart membantu programmer untuk merencanakan dan mendesain algoritma program sebelum menulis kode. Dalam manajemen proyek, flowchart digunakan untuk memodelkan alur kerja proyek dan mengidentifikasi potensi masalah. Dalam proses bisnis, flowchart membantu menganalisis dan meningkatkan efisiensi proses kerja.

Keuntungan menggunakan flowchart antara lain:

  • Memudahkan pemahaman: Flowchart menyajikan informasi secara visual, sehingga lebih mudah dipahami daripada teks deskriptif.
  • Memudahkan analisis: Flowchart membantu mengidentifikasi masalah atau bottleneck dalam suatu proses.
  • Memudahkan komunikasi: Flowchart menjadi alat komunikasi yang efektif antara berbagai pihak yang terlibat dalam suatu proyek atau proses.
  • Memudahkan dokumentasi: Flowchart menjadi dokumentasi yang jelas dan ringkas dari suatu algoritma atau proses.

Dengan semua keuntungan ini, gak heran kalau flowchart jadi alat yang sangat populer dan banyak digunakan di berbagai bidang. Jadi, pastikan kalian memahami konsep dasar flowchart sebelum kita lanjut ke pembahasan flowchart luas lingkaran ya!

Dasar Teori Luas Lingkaran

Sebelum kita membuat flowchart luas lingkaran, penting banget untuk memahami dasar teori di balik perhitungan luas lingkaran. Luas lingkaran adalah area yang terdapat di dalam batas lingkaran. Rumus untuk menghitung luas lingkaran adalah:

Luas = π * r^2

Dimana:

  • π (pi) adalah konstanta matematika yang nilainya kira-kira 3.14159
  • r adalah jari-jari lingkaran (jarak dari pusat lingkaran ke tepi lingkaran)

Jadi, untuk menghitung luas lingkaran, kita perlu mengetahui nilai jari-jarinya terlebih dahulu. Setelah itu, kita tinggal memasukkan nilai jari-jari ke dalam rumus di atas dan melakukan perhitungan. Contohnya, jika jari-jari lingkaran adalah 5 cm, maka luas lingkaran adalah:

Luas = 3.14159 * 5^2
Luas = 3.14159 * 25
Luas = 78.53975 cm^2

Beberapa hal penting yang perlu diingat:

  • Jari-jari adalah setengah dari diameter lingkaran.
  • Diameter adalah jarak dari satu titik di tepi lingkaran ke titik lain di tepi lingkaran yang melewati pusat lingkaran.
  • Pastikan satuan jari-jari dan luas lingkaran konsisten. Misalnya, jika jari-jari dalam cm, maka luas lingkaran dalam cm^2.

Dengan memahami dasar teori ini, kalian akan lebih mudah dalam membuat dan memahami flowchart luas lingkaran. Jadi, jangan sampai kelewatan ya!

Simbol-Simbol Flowchart yang Digunakan

Dalam membuat flowchart luas lingkaran, kita akan menggunakan beberapa simbol standar flowchart. Berikut adalah simbol-simbol yang akan kita gunakan:

  • Oval (Terminator): Menunjukkan awal dan akhir flowchart.
  • Rectangle (Process): Menunjukkan proses atau langkah yang dilakukan.
  • Parallelogram (Input/Output): Menunjukkan input data atau output hasil.
  • Diamond (Decision): Menunjukkan kondisi atau keputusan yang harus diambil.
  • Arrow (Flowline): Menunjukkan arah aliran proses.

Contoh penggunaan simbol-simbol:

  • Simbol oval digunakan untuk menandai awal dan akhir flowchart.
  • Simbol rectangle digunakan untuk menandai langkah-langkah seperti menghitung luas lingkaran.
  • Simbol parallelogram digunakan untuk meminta input jari-jari lingkaran dan menampilkan hasil perhitungan luas lingkaran.
  • Simbol diamond digunakan jika kita ingin menambahkan kondisi, misalnya jika jari-jari lingkaran bernilai negatif.
  • Simbol arrow digunakan untuk menghubungkan setiap simbol dan menunjukkan urutan langkah-langkah yang harus dilakukan.

Dengan memahami makna dari setiap simbol, kalian akan lebih mudah dalam membaca dan memahami flowchart luas lingkaran. Jadi, pastikan kalian sudah familiar dengan simbol-simbol ini ya!

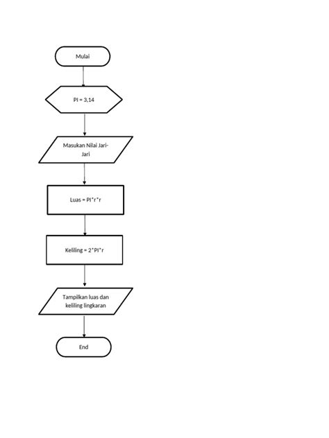
Contoh Flowchart Luas Lingkaran Sederhana

Sekarang, mari kita buat contoh flowchart luas lingkaran sederhana. Flowchart ini akan menggambarkan langkah-langkah untuk menghitung luas lingkaran berdasarkan input jari-jari lingkaran.

  1. Mulai (Oval): Flowchart dimulai dengan simbol oval yang menandakan awal proses.
  2. Input Jari-jari (Parallelogram): Kemudian, kita meminta input jari-jari lingkaran dari pengguna. Simbol parallelogram digunakan untuk menunjukkan input data.
  3. Hitung Luas (Rectangle): Selanjutnya, kita menghitung luas lingkaran menggunakan rumus Luas = π * r^2. Simbol rectangle digunakan untuk menunjukkan proses perhitungan.
  4. Tampilkan Luas (Parallelogram): Setelah menghitung luas, kita menampilkan hasil perhitungan kepada pengguna. Simbol parallelogram digunakan untuk menunjukkan output data.
  5. Selesai (Oval): Flowchart diakhiri dengan simbol oval yang menandakan akhir proses.

Berikut adalah representasi visual dari flowchart tersebut:

[Mulai] --(Flowline)--> [Input Jari-jari] --(Flowline)--> [Hitung Luas] --(Flowline)--> [Tampilkan Luas] --(Flowline)--> [Selesai]

Flowchart ini sangat sederhana, namun sudah mencakup langkah-langkah dasar untuk menghitung luas lingkaran. Kalian bisa mengembangkan flowchart ini lebih lanjut dengan menambahkan validasi input atau fitur-fitur lainnya.

Flowchart Luas Lingkaran dengan Validasi Input

Flowchart sebelumnya cukup sederhana, tapi belum memiliki validasi input. Validasi input penting untuk memastikan bahwa input yang diberikan oleh pengguna valid dan tidak menyebabkan kesalahan dalam perhitungan. Misalnya, kita perlu memastikan bahwa jari-jari lingkaran tidak bernilai negatif.

Berikut adalah flowchart luas lingkaran dengan validasi input:

  1. Mulai (Oval): Flowchart dimulai dengan simbol oval yang menandakan awal proses.
  2. Input Jari-jari (Parallelogram): Kita meminta input jari-jari lingkaran dari pengguna.
  3. Cek Jari-jari (Diamond): Kita melakukan pengecekan apakah jari-jari bernilai negatif. Simbol diamond digunakan untuk menunjukkan kondisi atau keputusan.
    • Jika Jari-jari < 0: Tampilkan pesan error bahwa jari-jari tidak boleh negatif, lalu kembali ke langkah input jari-jari.
    • Jika Jari-jari >= 0: Lanjutkan ke langkah perhitungan luas.
  4. Hitung Luas (Rectangle): Kita menghitung luas lingkaran menggunakan rumus Luas = π * r^2.
  5. Tampilkan Luas (Parallelogram): Kita menampilkan hasil perhitungan kepada pengguna.
  6. Selesai (Oval): Flowchart diakhiri dengan simbol oval yang menandakan akhir proses.

Representasi visual dari flowchart tersebut:

[Mulai] --(Flowline)--> [Input Jari-jari] --(Flowline)--> [Cek Jari-jari] --(Flowline)--> [Jika Jari-jari < 0: Tampilkan Error, Kembali ke Input Jari-jari] --(Flowline)--> [Jika Jari-jari >= 0: Hitung Luas] --(Flowline)--> [Tampilkan Luas] --(Flowline)--> [Selesai]

Dengan menambahkan validasi input, flowchart ini menjadi lebih robust dan dapat menghindari kesalahan perhitungan akibat input yang tidak valid. Kalian bisa menambahkan validasi input lainnya, seperti memastikan bahwa input adalah angka, bukan teks.

Tips Membuat Flowchart yang Baik

Membuat flowchart yang baik itu penting agar mudah dipahami dan digunakan. Berikut adalah beberapa tips yang bisa kalian terapkan:

  • Gunakan Simbol Standar: Pastikan kalian menggunakan simbol-simbol flowchart yang standar agar flowchart mudah dibaca oleh orang lain.
  • Mulai dan Akhiri dengan Jelas: Setiap flowchart harus memiliki titik awal dan titik akhir yang jelas. Gunakan simbol oval untuk menandai awal dan akhir flowchart.
  • Alur yang Jelas: Pastikan alur flowchart jelas dan mudah diikuti. Gunakan arrow untuk menunjukkan arah aliran proses.
  • Gunakan Bahasa yang Sederhana: Gunakan bahasa yang sederhana dan mudah dipahami dalam setiap simbol flowchart. Hindari penggunaan jargon atau istilah teknis yang sulit dimengerti.
  • Konsisten: Pastikan flowchart konsisten dalam penggunaan simbol, bahasa, dan format.
  • Uji Coba: Setelah membuat flowchart, uji coba dengan mengikuti langkah-langkah dalam flowchart untuk memastikan bahwa flowchart berfungsi dengan benar.

Dengan menerapkan tips ini, kalian akan dapat membuat flowchart yang baik dan efektif. Ingat, tujuan utama dari flowchart adalah untuk memvisualisasikan proses atau algoritma secara jelas dan mudah dipahami.

Kesimpulan

Flowchart luas lingkaran adalah alat yang sangat berguna untuk memvisualisasikan langkah-langkah dalam menghitung luas lingkaran. Dengan menggunakan flowchart, kita bisa memahami alur logika perhitungan luas lingkaran dengan lebih mudah dan terstruktur. Kita juga bisa menambahkan validasi input untuk memastikan bahwa input yang diberikan valid dan tidak menyebabkan kesalahan dalam perhitungan.

Semoga panduan ini bermanfaat bagi kalian ya! Jangan ragu untuk bereksperimen dengan membuat flowchart lainnya untuk berbagai macam perhitungan atau proses. Dengan latihan, kalian akan semakin mahir dalam membuat flowchart yang efektif dan mudah dipahami. Selamat mencoba!