CD4049 IC Circuit: Understanding & Practical Uses

T.Zhik 25 views
CD4049 IC Circuit: Understanding & Practical Uses

CD4049 IC Circuit: Understanding & Practical Uses

Hey there, electronics enthusiasts! Ever found yourself tinkering with circuits and needing a reliable way to invert a signal or buffer a logic level ? Well, guys, today we’re going to dive deep into a true workhorse in the integrated circuit world: the CD4049 IC circuit . This little chip might seem unassuming, but it’s incredibly versatile and an absolute must-have in your electronics toolkit. We’ll explore everything from what it is, its core features, where you can practically use it, and even some pro tips for designing with it. Get ready to unlock the full potential of this fantastic CMOS device and really level up your circuit-building game!

What Exactly is the CD4049 IC? Your Inverting Buffer Guide!

When we talk about the CD4049 IC circuit , we’re primarily referring to a Hex Inverting Buffer/Converter . Now, that’s a bit of a mouthful, right? Let’s break it down. “Hex” means it contains six independent functional units within a single package. Each of these units is an “inverting buffer,” which means it takes an input signal and outputs its exact opposite (a HIGH input gives a LOW output, and vice-versa), while also providing a boost or buffer to the signal. Think of it like a digital bouncer: it checks the ID (the input signal), flips it around, and then gives it a solid push to the next stage of your circuit. This is super handy because many logic gates or sensors might not be able to provide enough current to drive multiple components or a high-current load like an LED or a relay directly. That’s where the CD4049 comes in, acting as a robust intermediary.

This particular IC belongs to the CD4000 series of CMOS (Complementary Metal-Oxide-Semiconductor) logic chips, which are famous for their low power consumption and wide operating voltage range . Unlike some other logic families, the CD4049 can operate comfortably from as low as 3V all the way up to 15V or even 18V for some variants, making it incredibly flexible for various power supply setups. This wide voltage range is a huge advantage, especially when you’re dealing with mixed-voltage systems or battery-powered projects where efficiency is key. Its primary role in CMOS logic conversion and interface applications makes it invaluable. For instance, if you have a signal from a 12V circuit that needs to talk to a 5V microcontroller, the CD4049 can facilitate that conversion (with inversion, of course!). The buffer characteristic isn’t just about boosting current; it also provides isolation between different circuit stages. This means that if something goes wrong in one part of your circuit, the buffer can help prevent that issue from propagating and damaging sensitive components upstream. Each of the six inverters inside has its own input and output, allowing you to process six different signals independently, or chain them together for more complex logic. It’s also worth noting that while the CD4049 is an inverting buffer, its sibling, the CD4050, is a non-inverting buffer. Understanding the difference between these two can save you a lot of headache in your designs. In essence, the CD4049 is your go-to chip for reliable signal inversion, current boosting, and crucial logic level shifting, ensuring your digital signals are strong and clear across your entire project. It’s truly a versatile component that simplifies many common electronic design challenges.

Diving Deep into CD4049’s Core Features and Specifications

Alright, folks, let’s pull back the curtain and look at the nitty-gritty details of what makes the CD4049 IC circuit tick. Understanding its key features and specifications isn’t just for the advanced engineers; it’s crucial for anyone who wants to use this chip effectively and avoid common pitfalls. We’re talking about the stuff that directly impacts how you’ll integrate it into your designs, ensuring reliability and proper functionality. From its power demands to its speed and signal handling capabilities, every specification tells a part of the story about this fantastic CMOS hex inverting buffer .

Key Electrical Characteristics

First up, let’s talk about the operating voltage range . As we briefly touched upon, the CD4049 is incredibly robust, typically operating from 3V to 15V , and sometimes even up to 18V . This wide range is a massive benefit, allowing you to use it in everything from low-power battery applications to higher-voltage industrial controls. This flexibility means you often don’t need dedicated voltage regulators just for this chip, simplifying your power supply design. Next, output current is super important. The CD4049 boasts a decent capability to source (push out current) and sink (pull in current) up to several milliamperes, often in the range of 5-10 mA per output. What does this mean in plain English? It means it can directly drive small loads like LEDs, small relays, or the input of other logic gates without needing additional transistors. This current drive ability is precisely why it’s called a “buffer” – it provides the necessary muscle for your signals. Its power consumption is another highlight, thanks to its CMOS technology. In its quiescent state (when not switching), the CD4049 draws extremely low current, often in the microampere range. This makes it an ideal choice for power-sensitive applications where battery life is a concern. When it comes to input/output logic levels , the CD4049 is a CMOS device, so its HIGH and LOW levels are typically very close to its VCC and GND, respectively. However, a fantastic feature is its ability to interface with other logic families, especially TTL (Transistor-Transistor Logic). It can accept higher input voltages (up to its VCC) and provide an inverted output swing between its VCC and GND, making it a good voltage level converter in many scenarios. Finally, we have propagation delay , which refers to how quickly the output responds to a change in the input. While not a high-speed logic chip like some advanced microcontrollers, the CD4049 offers respectable propagation delays, typically in the tens to hundreds of nanoseconds, which is perfectly adequate for most general-purpose applications. Its high noise immunity , a hallmark of CMOS, further enhances its reliability in electrically noisy environments.

Understanding the Internal Structure (Simplified)

To truly appreciate the CD4049 IC circuit , it helps to understand a bit about what’s going on inside. At its heart, each of the six inverters within the CD4049 is constructed using a pair of MOSFETs (Metal-Oxide-Semiconductor Field-Effect Transistors) : one P-channel MOSFET (PMOS) and one N-channel MOSFET (NMOS). These two transistors are connected in series between the power supply (VCC) and ground (GND), with their gates tied together to form the input. When the input is LOW (near GND), the PMOS transistor turns ON and the NMOS transistor turns OFF. This creates a low-resistance path from VCC to the output, making the output HIGH. Conversely, when the input is HIGH (near VCC), the PMOS turns OFF and the NMOS turns ON, creating a low-resistance path from the output to GND, thereby making the output LOW. This clever arrangement ensures that at any given time, only one transistor is conducting significantly, leading to the remarkably low quiescent power consumption that CMOS devices are known for. The “buffer” aspect comes from its extremely high input impedance and relatively low output impedance . High input impedance means it draws very little current from the signal source, preventing the source from being overloaded. Low output impedance means it can deliver current to a load without its output voltage dropping significantly, thus providing that crucial current drive. Essentially, the CD4049 takes a weak or noisy input signal, cleans it up, inverts it, and then provides a strong, clear, buffered output capable of driving subsequent stages or loads effectively. This simple yet powerful internal structure is why it remains a fundamental component in so many electronic designs, from hobby projects to industrial control systems.

Practical Applications of the CD4049 IC Circuit: Where It Shines!

Alright, electrical wizards, now that we’ve got a solid grasp on what the CD4049 IC circuit is and its essential features, let’s get to the fun part: seeing it in action! This is where the theory transforms into tangible projects and real-world solutions. The versatility of this hex inverting buffer allows it to shine in a wide array of applications, making your circuits more robust, efficient, and functional. Whether you’re a hobbyist building your first gadget or a seasoned pro tackling a complex system, understanding these applications will help you wield the CD4049 like a true master. Let’s explore some of the most common and powerful ways to leverage this incredible chip.

Logic Level Shifting / Voltage Conversion

One of the most valuable applications of the CD4049 IC circuit is its ability to perform logic level shifting or voltage conversion . Imagine you have a component that outputs a logic signal at a higher voltage, say 12V, but you need to feed that signal into a microcontroller or another IC that operates at 5V. Directly connecting them could damage your lower-voltage device. This is where the CD4049 becomes your hero! You can power the CD4049 with the lower 5V supply (VCC=5V, GND=0V). Its inputs are designed to tolerate voltages up to its VCC (and sometimes even a bit higher, depending on the variant, usually VCC+0.5V, but typically specified to its maximum supply voltage). So, you can safely apply a 12V signal to the input of the CD4049. When the 12V input is HIGH, the CD4049 (powered by 5V) will output a LOW (0V) signal. When the 12V input is LOW (0V), the CD4049 will output a HIGH (5V) signal. This effectively converts a 12V logic signal to an inverted 5V logic signal, perfectly compatible with your 5V microcontroller. This is especially useful in scenarios where you’re interfacing legacy systems, automotive electronics, or sensor outputs (which might run on higher voltages) with modern 3.3V or 5V logic. Remember, it inverts the signal, so you’ll need to account for that in your software or subsequent logic stages. This application significantly broadens the compatibility of different voltage domains in your projects, saving you from complex voltage divider networks or specialized level shifter ICs in many cases.

Signal Buffering and Isolation

Another core strength of the CD4049 IC circuit lies in signal buffering and isolation . Let’s say you have a single output from a sensitive sensor or a weak microcontroller pin, and you need to drive multiple LEDs, a small relay, or a buzzer. If you connect these loads directly, the original signal source might not be able to supply enough current, causing voltage drops, dim LEDs, or even damaging the source. The CD4049 acts as a current amplifier in this scenario. You feed the weak signal into one of the CD4049’s inputs. The output, being buffered, can then provide the necessary current to drive your load. Since it has six independent inverters, you could even drive six different loads from one or more input signals! This capability prevents the original signal source from being overloaded and ensures your components receive a strong, stable signal. Furthermore, the buffer provides isolation between different stages of your circuit. If a short circuit or an unexpected current spike occurs at the output of the buffer, it’s less likely to affect the sensitive circuitry upstream. This isolation protects your core logic from external disturbances, leading to more robust and reliable designs. It’s like having a robust firewall for your signals, ensuring that what happens on one side doesn’t negatively impact the other.

Simple Oscillator and Timer Circuits

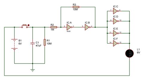
Believe it or not, the CD4049 IC circuit can also be a key component in simple oscillator and timer circuits . With just a few external passive components—resistors and capacitors—you can configure one or more of the inverters within the CD4049 to create relaxation oscillators . These circuits generate continuous square wave signals, which are fundamental for clocks, blinking LEDs, buzzers, or simple timing applications. The basic principle involves feeding the output of an inverter back to its input through an RC (resistor-capacitor) network. The delay caused by the RC network, combined with the inverting action of the buffer, causes the circuit to continuously switch between HIGH and LOW states, creating an astable multivibrator. While not as precise as crystal oscillators, these CD4049-based oscillators are incredibly simple to build, cost-effective, and provide sufficient accuracy for many non-critical timing tasks. You can adjust the frequency of oscillation by changing the values of the resistor and capacitor. This makes the CD4049 surprisingly versatile for generating basic clock signals or creating pulsing effects in your projects, proving that sometimes, the simplest tools can accomplish complex tasks.

Enhancing Logic Gates and Driving Capacitive Loads

The buffering capabilities of the CD4049 IC circuit extend to enhancing other logic gates and effectively driving capacitive loads . When you have a logic gate whose output needs to drive a particularly large or numerous set of inputs (which represent a capacitive load), or if you need to drive a signal over a long trace on a PCB, the original gate’s output might become slow or weak. By placing a CD4049 buffer after the original gate, you ensure the signal remains sharp and strong. Its ability to sink and source current quickly is crucial for rapidly charging and discharging the capacitance of the load or the trace. This helps maintain signal integrity, preventing waveform degradation and ensuring that signals transition cleanly between HIGH and LOW states. Furthermore, the CD4049 is often used as a gate driver for larger components like MOSFETs, which are essential for controlling motors, high-power LEDs, or other high-current loads. MOSFETs often have significant gate capacitance, and to switch them on and off quickly and efficiently, you need a driver that can provide a burst of current. The CD4049, with its decent current output capabilities, can effectively drive the gate of a power MOSFET, ensuring fast switching and minimizing power losses. This makes it an invaluable component in power electronics, motor control, and anywhere robust signal driving is required.

Designing with the CD4049: Tips, Tricks, and Best Practices

Alright, guys, let’s shift gears from what the CD4049 IC circuit can do to how we can make sure it does it perfectly in our designs. Designing with any integrated circuit, especially CMOS devices, requires a bit of finesse and adherence to some best practices. Following these tips and tricks isn’t just about making your circuit work; it’s about making it reliable, stable, and resilient to noise and unexpected behavior. Trust me, a little bit of foresight in your design can save you hours of debugging down the road. Let’s make sure your CD4049 circuits are top-notch!

Power Supply Decoupling

One of the most fundamental and often overlooked aspects of digital circuit design, especially with CMOS chips like the CD4049 IC circuit , is proper power supply decoupling . What’s that, you ask? It’s simply placing a small capacitor, typically a 0.1uF ceramic capacitor , as close as possible to the VCC and GND pins of your IC. Why is this so important? When the internal transistors of the CD4049 switch states (especially from LOW to HIGH or vice-versa), they draw a momentary burst of current from the power supply. If your power supply traces are long or shared with other noisy components, this sudden current demand can cause temporary voltage dips or spikes on the supply line, which we call “noise.” This noise can lead to erratic behavior, false triggering, or even oscillations in your logic gates. The decoupling capacitor acts as a tiny, local reservoir of charge. When the IC needs that sudden burst of current, it quickly draws it from this capacitor rather than from the distant power supply, effectively smoothing out these transient demands. This ensures a stable and clean power supply for your CD4049, preventing noise from affecting its operation. Always, always, place decoupling capacitors on every digital IC you use – it’s cheap insurance against headaches!

Unused Inputs Handling

This is a critical rule for any CMOS IC , including the CD4049 IC circuit : never, ever leave inputs floating! A floating input is one that isn’t connected to a definite HIGH or LOW voltage level. Unlike some TTL devices, CMOS inputs have extremely high impedance. This means they are highly susceptible to picking up electromagnetic noise from the environment, acting like tiny antennas. If an input is left floating, it can randomly fluctuate between HIGH and LOW states due to this noise, causing the corresponding inverter output to oscillate or switch erratically. This not only wastes power (as the chip draws more current during switching) but can also lead to unpredictable circuit behavior and false signals. The solution is simple: if you’re not using all six inverters in your CD4049, you must tie the unused inputs to either VCC (HIGH) or GND (LOW). It generally doesn’t matter which, as long as they are tied to a stable logic level. For inverters, tying inputs to GND is a common practice if you don’t need their outputs for anything, but connecting to VCC also works. Just pick one and stick with it. This simple step is vital for ensuring stable and reliable operation of your CMOS devices and prevents those pesky phantom signals from messing up your designs. Don’t skip this, folks!

Output Loading Considerations

While the CD4049 IC circuit is a buffer and can source/sink a decent amount of current (typically up to 5-10 mA per output), it’s crucial not to exceed its maximum output current capabilities. Overloading an output can lead to voltage drops, reduced signal integrity, excessive heat generation, and eventually, permanent damage to the IC. Before connecting any load, always check the device’s datasheet for the maximum output current specifications. For example, if you’re driving an LED, you absolutely need to include a series current-limiting resistor between the CD4049’s output and the LED. Without it, the LED would draw too much current, damaging both the LED and potentially the CD4049. You can easily calculate the resistor value using Ohm’s Law (R = (VCC - V_LED_forward) / I_LED_desired). Similarly, if you’re driving multiple inputs of other logic gates, ensure the total current required by those inputs does not exceed the CD4049’s maximum output current. If you need to drive a higher current load (e.g., a larger relay, a motor, or multiple power LEDs), the CD4049 should be used to drive the gate of a power transistor (like a MOSFET or BJT), which then handles the higher current draw. Always be mindful of what you’re asking the CD4049 to do, and if in doubt, check the datasheet or add an external power-handling component.

ESD Protection

Last but certainly not least, let’s talk about ESD protection for your CD4049 IC circuit . CMOS devices, including the CD4049, are notoriously sensitive to electrostatic discharge (ESD) . That little static shock you sometimes feel when touching a doorknob can easily generate thousands of volts, which is more than enough to permanently damage the microscopic transistors inside your CMOS IC. The damage might not be immediately apparent, but it can lead to intermittent failures or reduced lifespan of the chip. So, what can you do? It’s all about handling precautions. When working with CMOS devices: use an anti-static mat on your workbench, wear an ESD wrist strap connected to ground, and try to handle ICs by their body, not their pins. Store unused chips in anti-static bags or conductive foam. Avoid wearing wool or synthetic clothing that can generate a lot of static. These might seem like overkill for a simple hobby project, but adopting these habits will save you a lot of grief in the long run, especially as you move on to more complex and expensive components. Protecting your chips from ESD ensures they live a long, happy, and functional life in your circuits.

The CD4049 vs. Its Cousins: A Quick Comparison

Alright, electronics aficionados, it’s always good to know where your favorite chip stands in the grand scheme of things. While the CD4049 IC circuit is a fantastic component, it’s not the only game in town. Understanding its relationship to other similar ICs can help you make more informed design choices. Let’s briefly compare it to a few of its relatives and other logic families so you know when the CD4049 is your absolute best bet and when you might consider alternatives.

CD4050 (Non-Inverting Buffer)

First up, let’s talk about the CD4050 , which is essentially the non-inverting twin of the CD4049. Both are hex buffers from the same CD4000 series, sharing the same robust CMOS technology, wide voltage range (3V-15V/18V), and excellent power efficiency. The main difference is right in their names: the CD4049 inverts the signal (HIGH in, LOW out), while the CD4050’s output follows its input (HIGH in, HIGH out). So, when do you choose one over the other? It’s pretty straightforward: if your application requires the signal to be inverted (e.g., converting an active-LOW sensor output to an active-HIGH signal for a microcontroller, or inverting a clock signal), the CD4049 is your guy. If you simply need to buffer a signal, boost its current, or perform voltage level shifting without inversion, then the CD4050 is the perfect choice. Many applications require both, so it’s common to see both chips used in the same project. Knowing which one to grab will save you from adding extra inverters or complicating your logic just to correct an inverted signal.

Other Logic Families (e.g., 74HC04, 74LS04)

Beyond the CD4000 series, there are other popular logic families, notably the 7400 series , which includes devices like the 74HC04 (a hex inverting buffer from the High-speed CMOS family) and the 74LS04 (a hex inverting buffer from the Low-power Schottky TTL family). While they perform similar inverting buffer functions, there are key distinctions. The 74HC04 is also CMOS-based, offering good power efficiency and a respectable operating voltage range (typically 2V-6V), though not as wide as the CD4049. It’s generally faster than the CD4049, making it suitable for higher-speed applications. However, the 74HC04 might not tolerate input voltages significantly above its VCC, which limits its utility as a voltage level converter in some cases compared to the CD4049’s more forgiving inputs. The 74LS04 , on the other hand, is a TTL (Transistor-Transistor Logic) device. TTL chips operate typically at 5V and are generally faster than CD4000 series devices but consume significantly more power. They also have different input and output current characteristics and are not as suitable for wide voltage range applications. The key takeaway here is that the CD4049 IC circuit holds its unique place because of its extremely wide operating voltage range and robust input tolerance , making it ideal for interfacing different voltage domains and for low-power, general-purpose buffering where extreme speed isn’t the primary concern. While newer, faster chips exist, the CD4000 series, with the CD4049 leading the charge, remains a solid, reliable, and highly versatile choice for countless electronic projects, especially when dealing with higher supply voltages and efficiency.

Wrapping It Up: Your CD4049 Journey Begins!

Well, there you have it, fellow electronics adventurers! We’ve covered a ton of ground on the remarkable CD4049 IC circuit , from its fundamental identity as a hex inverting buffer/converter to its intricate internal workings and a myriad of practical applications. We’ve seen how this little chip can be your best friend for logic level shifting , signal buffering , creating simple oscillators , and even driving power-hungry components . Plus, we’ve armed you with essential design practices – like robust decoupling, proper handling of unused inputs, mindful output loading, and crucial ESD protection – to ensure your projects are as reliable as they are functional. The CD4049 truly stands out with its wide operating voltage range and low power consumption , making it an indispensable tool for hobbyists and professionals alike. Don’t underestimate its simple nature; its versatility makes it a cornerstone in many electronic designs. So go ahead, grab a CD4049, fire up your breadboard, and start experimenting! The world of electronics is yours to explore, and with this knowledge, you’re well on your way to building some seriously cool stuff. Happy tinkering, guys, and may your signals always be strong and inverted when you need them to be!